2025年,宁雪和苗晓莉作为姑侄俩因一份手写的遗嘱而对簿公堂。冠领律师代理宁雪参与诉讼,北京市东城区人民法院经审理作出判决,采纳笔迹鉴定结论,确认遗嘱真实有效,判令案涉房产中被继承人的份额由立遗嘱人指定继承人宁雪继承。
宁刚是宁雪的哥哥,也是苗晓莉的养父。2021年4月,身患重病的宁刚亲笔写下了一份遗嘱,明确表示将自己名下北京东城区一处房产的份额留给亲妹妹宁雪。2023年3月,宁刚去世。当宁雪依据这份遗嘱主张继承权时,却遭到了侄女苗晓莉的坚决反对。
苗晓莉认为,自己是养父唯一的孩子,是法定的第一顺序继承人,而且她坚信姑姑手里的那份遗嘱是“假的”,并非父亲亲笔所写。双方无法达成一致,宁雪只得委托北京冠领律师事务所寻求帮助,律师琚璇、成都分所律师周玉玺受律所指派代理本案。
冠领律师接手案件后,立即意识到,本案的核心在与宁刚自书遗嘱的真实性及法律效力。在梳理出完整诉讼思路后,冠领律师代理宁雪提起了继承纠纷诉讼。
诉讼过程中,苗晓莉对遗嘱真实性的强烈质疑及多次申请司法鉴定。经法院委托,中天司法鉴定中心对遗嘱中“宁刚”的签名、写名字迹与多份历史样本进行了比对鉴定。2026年1月9日,鉴定机构出具明确结论,认定检材遗嘱中的相关字迹与样本签名是同一人所写。
冠领律师团队在此期间积极配合法院启动鉴定程序,并在鉴定意见出具后,就鉴定程序、方法的合法性与科学性进行了充分的法庭阐述,有力反驳了被告方要求重新鉴定的主张。
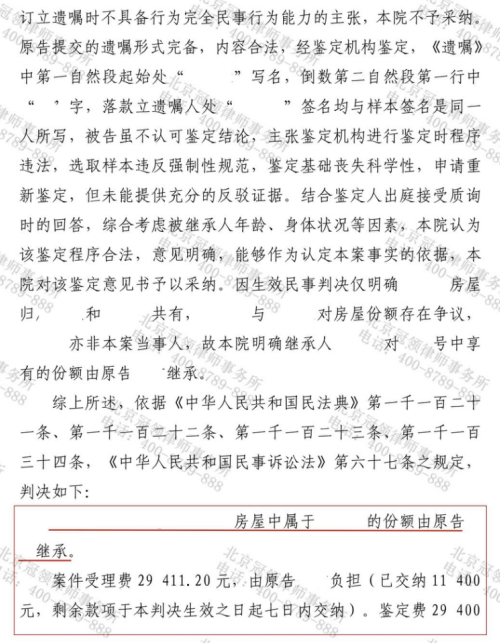
法院经审理认为,原告提交的自书遗嘱形式完备,内容合法。结合鉴定人出庭质询的情况,法院认定该笔迹鉴定程序合法,意见明确,依法予以采纳。2026年2月28日,法院判决确认涉案遗嘱合法有效,涉案房屋中属于被继承人宁刚的份额,由宁雪按照遗嘱继承。案件鉴定费由被告负担。
本案中,冠领律师在面对复杂技术争议时,有效协助法庭固定鉴定检材、理解专业意见,并运用庭审技巧维护鉴定意见的权威性,最终将一份形式完备的自书遗嘱所体现的被继承人真实意愿转化为具有法律强制执行力的判决,成功维护了遗嘱继承人的合法权益。(文中除代理律师外,当事人名字均为化名)



撰稿人:霍雨菲
审稿人:段光平
文章类型:原创A