2025年,北京市丰台区人民法院审结一起经营合同纠纷案。曾永超、陈思思因加盟某餐饮品牌遭受重大损失,委托冠领律所将品牌方北京牛友范餐饮管理有限公司诉至法院。在冠领律师的代理下,法院最终判决解除双方所签订的合同,品牌方退还保证金1万元并赔偿损失15万元,维护了加盟商的合法权益。
陈思思是一名在读大学生,与男友曾永超一样怀揣着创业梦想。2024年3月的某一天,两人在逛商场时被加盟平台的标语吸引。看到广告标语承诺的“一本万利”,曾永超、陈思思二人心动了,随后他们与北京某餐饮品牌签订了品牌授权和门店托管协议,支付了15万元合作费用。按照约定,品牌方将提供从商标授权到日常运营的全套服务,他们只需投入资金即可当“甩手掌柜”。然而这份看似完美的合作方案,在实际运营中逐渐显露出破绽。
曾永超发现投入数十万元的餐饮店,在开业短短数月后竟会陷入亏损的困境。更让他们难以接受的是,全权托管店铺的品牌方竟连一份完整的财务报表都无法提供。每当他们要求查看经营报表时,品牌方总以“财务不在岗”“只能现场查阅”等理由推诿。之后陈思思通过公开渠道查询发现,品牌方授权的商标早在半年前就已被驳回注册申请。这个发现让两人意识到问题的严重性,于是来到北京冠领(朝阳区)律师事务所求助,律师杨中祥受律所指派代理本案。
冠领律师接手案件后,通过梳理微信聊天记录、银行转账凭证等材料,发现品牌方存在三大违规行为:使用无效商标授权、拒绝提供经营报表、隐瞒关键经营信息。特别是品牌方多次以“财务外出”等理由拒绝提供月报,涉嫌故意隐瞒真实经营状况。据此冠领律师代理曾永超与陈思思提起了特许经营合同纠纷诉讼。
庭审中,面对品牌方的反诉,冠领律师层层剖析品牌方的违约行为。律师首先指出,使用已被驳回的商标进行授权许可,严重违反了特许经营法律法规的核心要求。接着,律师出示了大量微信聊天记录,证明品牌方长期拒绝提供完整财务报表,导致投资人无法掌握真实的经营状况。最后,冠领律师指出品牌方所谓“保护商业秘密”的说法,实际上是为了掩盖其经营管理中的问题。
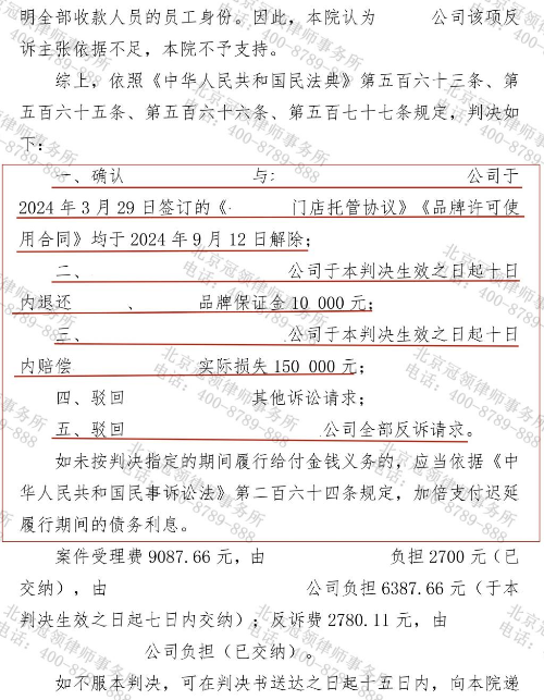
法院经审理,完全采纳了冠领律师的论证观点,认定品牌方的行为已构成根本违约,判决支持曾永超、陈思思与品牌方解除合同的诉求,品牌方与十日内向原告退回保证金1万元,赔偿实际损失15万元,同时驳回了品牌方提出的所有反诉主张。
此案的判决结果犹如一记警钟,提醒所有创业者:在选择加盟项目时,不仅要关注品牌知名度,更要核实其经营资质的真实性。同时,这也为特许经营行业树立了新的规范标准——诚信披露和透明管理应当成为行业的基本准则。(文中除代理律师外,当事人名字均为化名)



撰稿人:霍雨菲
审稿人:董振杰
文章类型:原创A