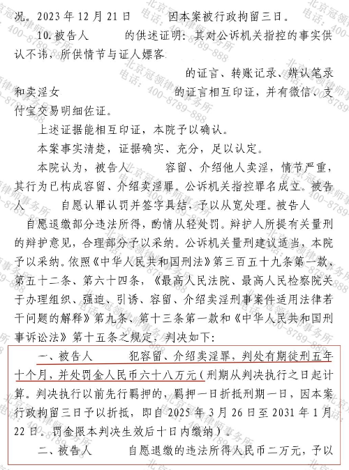
2025年11月,浙江省杭州市某县人民法院对一起历时五年的容留、介绍卖淫案件作出判决。被告人熊立中(化名)因容留、介绍卖淫罪被判处有期徒刑五年十个月,并处罚金68万元。本案中,北京冠领(杭州)律师事务所律师通过精准辩护,成功促使被告人认罪认罚,并退缴部分违法所得,最终获得法院从宽处理。
2025年3月的深夜,杭州某街头警灯闪烁,熊立中经营的“香草足浴店”卷闸门被民警拉开。这个经营了五年的店面,此刻成为刑事案件现场。熊立中在五年间通过经营足浴店,容留多名卖淫女从事卖淫活动并从中抽成。公安机关在专项行动中查处该店,现场抓获多名涉案人员。在随后的审讯中,面对五年间的经营账本和转账记录,这个47岁的足浴店老板陷入了沉默。他知道,自己面临的将是严厉的刑事处罚。
经查,五年间熊立中非法获利达30余万元。案件移送检察机关后,公诉机关认为其行为属“情节严重”。熊立中家属得知情况后,联系北京冠领(杭州)律师事务所寻求帮助,律师夏一苇受律所指派为熊立仲出庭辩护。
冠领律师接手案件后,经详细查阅案卷发现,虽然案件涉案时间跨度长达五年,但存在几个关键的从宽情节。律师注意到,熊立中到案后始终如实供述,没有隐瞒任何犯罪事实。更重要的是,在律师的法律讲解下,熊立中对认罪认罚制度有了正确理解,愿意主动退缴违法所得。
庭审过程中,律师着重突出了几个关键点。首先,熊立中到案后始终配合调查,如实供述了所有犯罪事实,这符合法定的坦白情节。其次,在律师的协助下,熊立中主动退缴了2万元违法所得,虽然这只是其获利的一小部分,但表明了良好的悔罪态度。最后,在律师的专业指导下,熊立中当庭表示认罪认罚,并签署了具结书。
法院经审理,采纳了律师的辩护意见,认定被告人具有法定从宽情节。2025年11月28日,法院作出判决,判决熊立中犯容留、介绍卖淫罪,判处有期徒刑五年十个月,并处罚金68万元。
本案的依法判决,体现了宽严相济的刑事政策。对于自愿认罪悔罪的被告人,法律给予从宽处理的余地,这既有利于节约司法资源,也有助于被告人改过自新。同时,高额罚金的判处,也彰显了对此类犯罪的打击力度,维护了社会管理秩序。



撰稿人:霍雨菲
审稿人:张冠彬
文章类型:原创A